← Back to Command Center
OCR-as-a-Service Overview
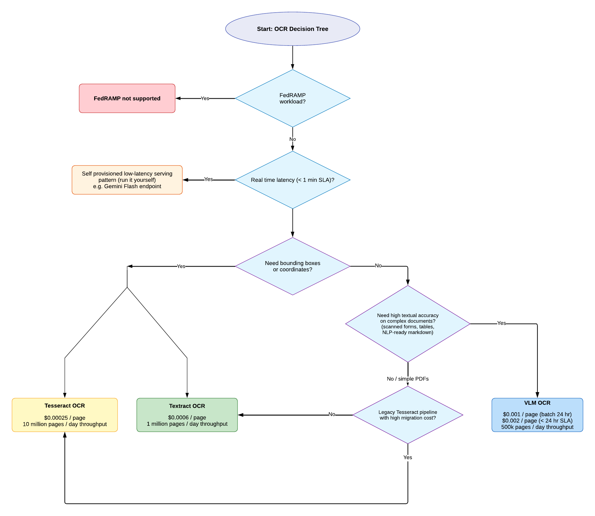
Quick Recommendation:
- Risk Adjustment → Tesseract (for now)
- Coordinate-dependent workflows → Textract
- New NLP-oriented workloads → VLM
- Batch by default; real-time as a special serving pattern on your own.
Engine Summary
| Engine |
Best For |
Pros |
Cons |
| Tesseract |
Legacy risk adjustment, ultra-low cost |
Low cost, simple |
Lower accuracy, infrastructure complexity |
| Textract |
Coordinate-dependent workflows |
Bounding boxes, structured blocks |
Less semantically rich output |
| VLM (Gemini Flash, etc.) |
NLP-ready, markdown output, high accuracy |
High text quality, structured output |
Higher cost, no coordinates |
Throughput
| Solution |
Throughput |
| VLM OCR |
500k pages / day |
| Textract OCR |
1 million pages / day |
| Tesseract OCR |
10 million pages / day |
Pricing
| Solution |
Pricing |
| VLM OCR (batch 24 hr) |
$0.001 / page |
| VLM OCR (< 24 hr SLA) |
$0.002 / page |
| Textract OCR |
$0.0006 / page |
| Tesseract OCR |
$0.00025 / page |
Decision Tree
Follow the flowchart below to determine which OCR engine fits your use case.
Click image to open in Lucid Chart
← Back to Command Center